当前位置:
首页
>>
检务公开
>>
预决算与采购
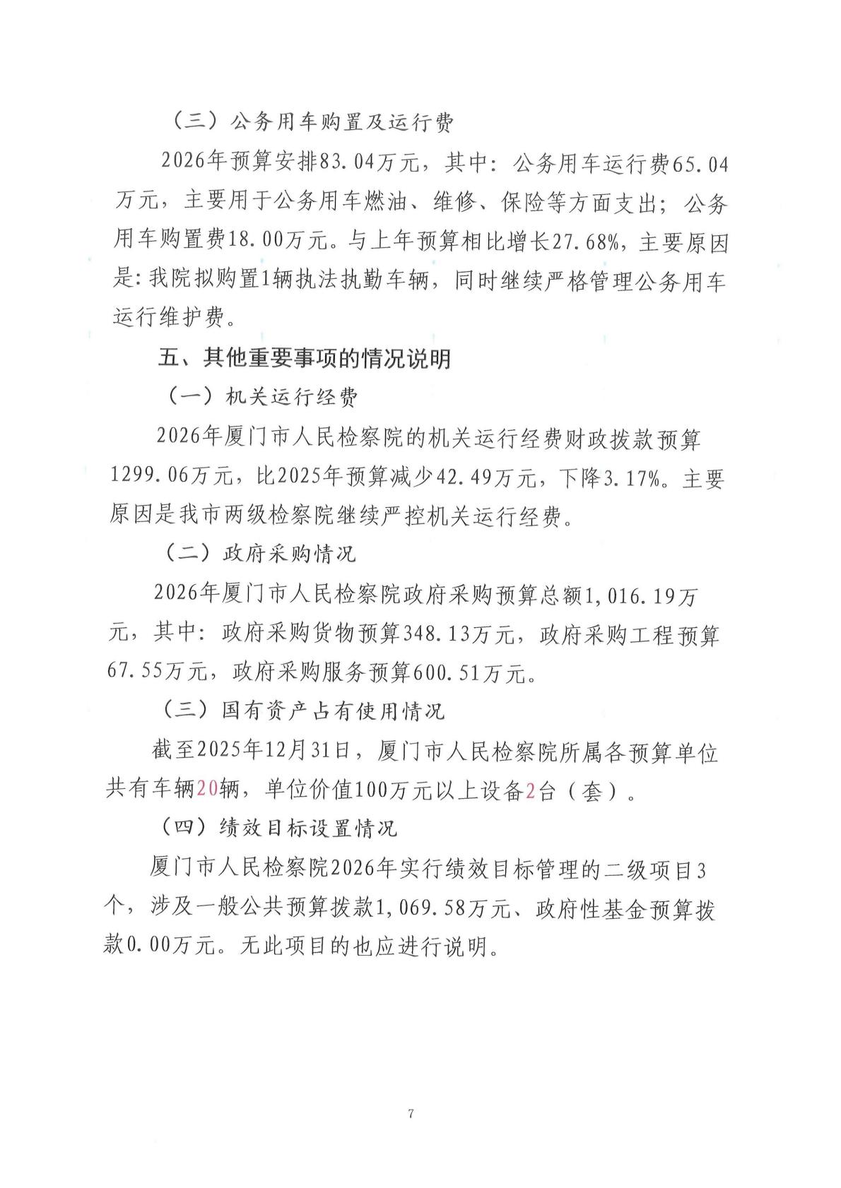
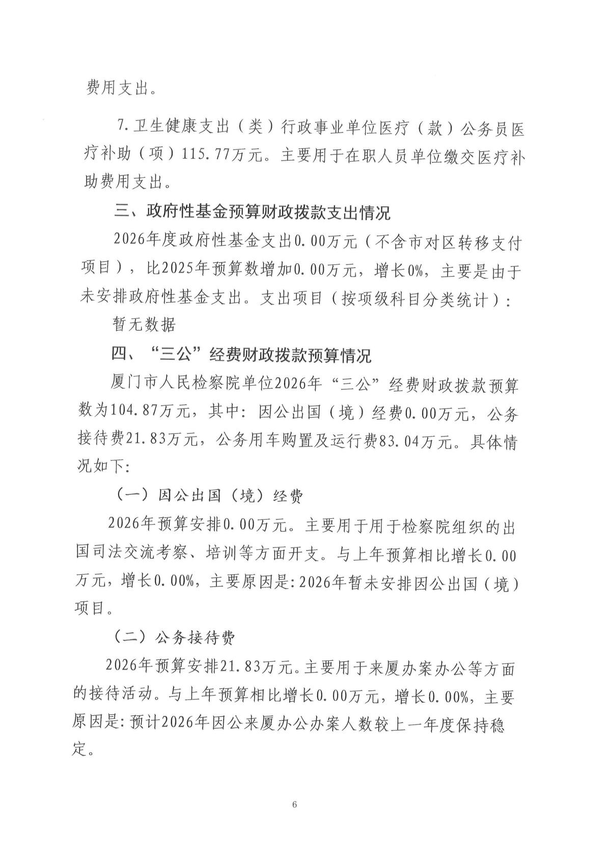
2026年厦门市人民检察院单位预算公开
日期: 2026-02-27 字号:
大
、
中
、
小
【收藏】
【打印】
【关闭】